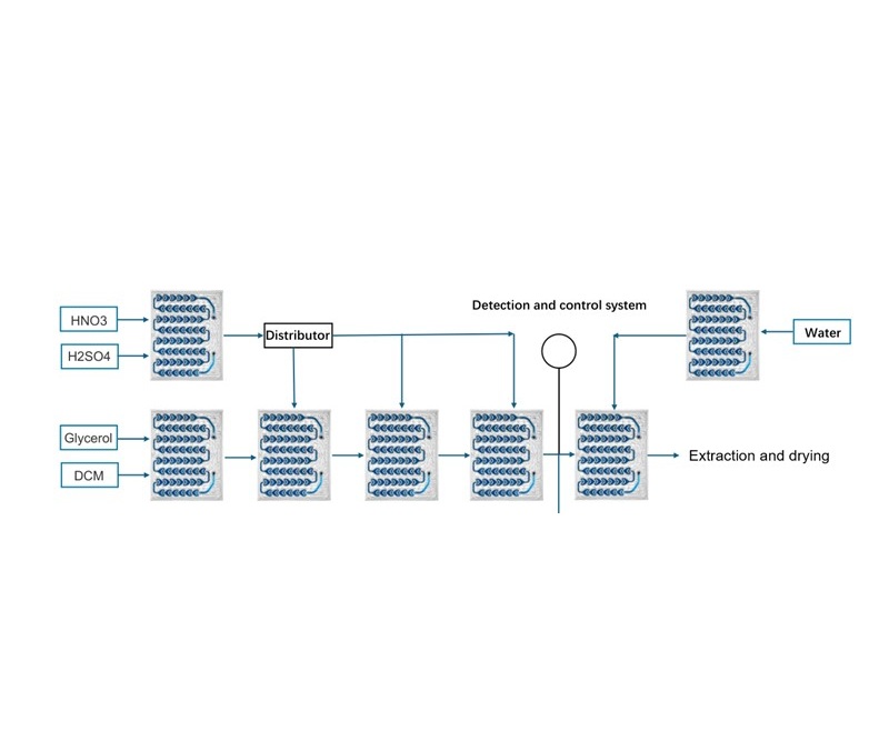
Nitroglycerine Production - Continuous Flow Process Development System
Nitroglycerine Production
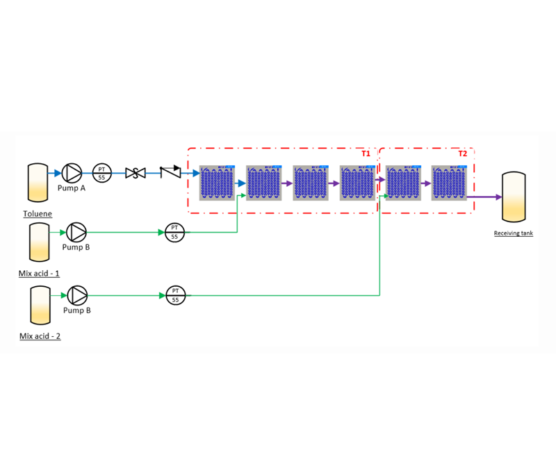
TNT - Continuous Flow Process Development System
TNT - Continuous Flow Process Development System
Bromination reaction - Continuous Flow Process Development System
Bromination reaction - Continuous Flow Process Development System
Flexible printed circuit boards play an increasingly important role in the development process of the small, untra-thin, folding mobile electronic devices.
Our Knowledgeable Team is Here to Help
Our team is composed of experienced experts who are eager to help you find a solution that suits your business.
Laryee Technology Co., Ltd. is known as a professional manufacturer of materials testing equipment for determination of mechanical properties.
Navigation
Tel: +86 10 6708 6287
Fax: + 86 10 6708 5997
Email: info@laryee.com
Add.: No.248 Guanganmenwai Avenue, Xicheng District, Beijing China
 
                
             
                        
                         
                        
                         
                        
                         
                        
                        
                    